| Availability: | |
|---|---|
IMASI02
ABB
Overview
The Analog Slave Input Module (IMASI02) inputs 15 channels of analog signals to the Multi-Function Processor (IMMFP01/02) or Network 90 Multi-Function Controllers. The IMASI02 is a dedicated slave module that connects field equipment and Bailey smart transmitters to the master modules in the Infi 90/Network 90 System.
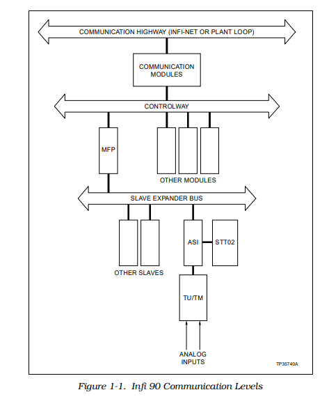
The IMASI02 also provides a signal path from an Infi 90 operator interface such as Operator Interface Station (OIS), or Configuration and Tuning Terminal (CTT) to the Bailey Controls smart transmitters. The OIS or CTT connects to the Bailey Controls smart transmitters through the MFP and the IMASI02. See Figure 1-1 for Infi 90 communication levels.

Core Functionality
1.Primary Role: Analog Signal Interface for Infi 90 System
The Analog Slave Input Module (IMASI02) acts as a dedicated interface for the Infi 90 Process
Management System, with its core function being to acquire and transmit field-side signals. It collects
fifteen independent process field signals and feeds them into the Infi 90 system—these analog inputs
serve as critical data sources for the Multi-Function Processor Module (MFP), which uses the signals
to monitor real-time process conditions and execute control actions .
2. Secondary Role: Command Transmission to Smart Transmitters
Beyond signal acquisition, the IMASI02 also functions as a communication bridge for operating
commands. It receives control commands from two key sources—either the MFP (central controller of
the Infi 90 system) or the hand-held Smart Transmitter Terminal (STT)—and transmits these
commands to Bailey Controls smart transmitters. This ensures seamless coordination between the Infi
90 system’s control logic (via MFP) or on-site manual operations (via STT) and the field’s smart
transmitters .






ABB Bailey INFI 90 Series: System Structure & Key Components
The ABB Bailey INFI 90 series is a modular distributed process control system (DCS) tailored for
industrial automation and safety-critical scenarios, featuring a hierarchical architecture that connects
field equipment, slave modules, master controllers, and operator interfaces. At its core, the system
relies on master-slave communication to enable process monitoring and control: the Multi-Function
Processor (MFP: IMMFP01/02) and Network 90 Multi-Function Controllers serve as central master
units, while the IMASI02 (Analog Slave Input Module) acts as a dedicated slave component that
inputs 15 channels of analog signals from field devices (e.g., sensors, Bailey smart transmitters) to the
master controllers. Critical supporting components include termination devices (NTAI05 Termination
Unit, NIAI04 Termination Module) that configure and route field signals to the IMASI02 via specialized
cables (NKTU01, NKTM01), and the Slave Expander Bus (a backplane-mounted parallel bus in the
Module Mounting Unit/MMU) that enables real-time data exchange between the IMASI02 and MFP.
Operator interfaces like the Operator Interface Station (OIS), Configuration and Tuning Terminal (CTT),
and Smart Transmitter Terminal (STT) further integrate with the system—allowing users to configure
the MFP (via FC 132/133), send commands to smart transmitters through the IMASI02, and monitor
process status, while the Controlway and INFI-NET/Plant Loop provide redundant, plant-wide
communication for seamless scalability.
ABB ASM810 Auto Synchronization Module
ABB BRC100 P-HC-BRC-10000000 Harmony Bridge Controller
ABB BRC400 P-HC-BRC-40000000 Bridge Controller
ABB CTB811 Terminal Module
ABB IMDSM04 Pulse input module
ABB MPM810 MCM Processor Module
ABB PDP800 Power Module
ABB P-HB-IOR-8000N200 Gateway Harmony Block Thermal Base
ABB RFO800 P-HB-RFO-80010000 Hnet-S800 Interface PLC Module
ABB SIM810 Serial Interface Module
ABB SPAJ140C-CA Fault Relay
ABB SPASI23 Analog Input Module
ABB SPASO11 Symphony Plus Analog Output Module
ABB SPBLK01 Blank Faceplate
ABB SPBRC410 Symphony Plus Bridge Controller Module
ABB SPDSI14 Digital Input Module
ABB SPDSO14 Digital Input Module
ABB SPFCS01 Frequency Counter Module
ABB SPFEC12 Analog Input Module
ABB SPHSS13 Hydraulic Servo Module
ABB SPNPM22 Network Processor Module
ABB SPSED01(SED01) Digital Input Module
ABB CP800 Communication Processor Module
ABB IMASI13 Analog Input Module
ABB HC800 Control Processor Module
ABB BRC400 Bridge controller
ABB IMMFP02 Multi-Function Processor Module
ABB IMMFP12 Multifunction Processor Module
ABB INNIS01 Network Interface Slave Module
ABB INNIS11 Network Interface Module
ABB INNIS21 Network Interface Module
ABB INICT13A Infi-Net to Computer Transfer Module
ABB CRBX01 SYMPHONY PLUS REPEATER MODULE
ABB SPIET800 Ethernet CIU Transfer Module
ABB SPNIS21 Network Interface Module
ABB SPSET01 Symphony Plus Sequence Of Events Time Sync Module
ABB SPDSI22 Digital Input Module
ABB RFO810 Fiber Optic Repeater Module
ABB RMU811 Symphony Plus Repeater MTG Base
ABB TER800 Bus Terminator
ABB PHARPS32200000 Power Supply Module
ABB NKLS01-L15 PC CARD
ABB NKLS01-L19 INFI-Net Interface Cable
ABB NTAI02 Analog Input Termination Unit
ABB NTAI03 Analog Input Termination Unit
ABB NTAI04 Termination Unit
ABB NTAI06 Universal Analog Input Termination Unit
ABB NTAM01 Analog Master Termination Unit
ABB NTCS04 Control I/O Termination Unit
ABB NTDI01 Digital Interface Termination Unit
ABB NTMF01 Multi Function Termination Unit
ABB IPMON01 Power Monitor Module
ABB NTMP01 Multi-Function Processor Termination Unit
ABB PHARPS32010000 Power Supply
ABB PHARPSCH100000 Power Supply Chassis
ABB PHARPSFAN03000 Cooling Fan Assembly
ABB P-HA-RPS-PEP21013 Power Supply Module
ABB NTRO02-A Bailey Relay Output Board
ABB IEMMU01 Module Mounting Unit
ABB IEMMU21 Module Mounting Unit
ABB IEPAS02 AC System Power Supply
content is empty!